Chevrolet Trax: Engine oil and oil filter replacement
Removal Procedure
- Open hood.
- Place a drain pan below the vehicle.
CAUTION: To prevent damage to oil filter cap ensure proper tool is
used. Do not
use an open end wrench which may cause damage to filter cap.
- Using a 24mm socket or closed end wrench loosen oil filter cap. Unscrew
filter cap 3 turns and let oil
filter and cap assembly drain in housing for 30 seconds.
.gif)
Fig. 189: Engine Oil Filter Cap, Cap Seal Ring And Oil Filter Element
NOTE: Use care when removing engine oil filter cap and filter to
minimize fluid
spillage. If fluid spillage occurs it must be cleaned with appropriate
cleaner.
NOTE: Inspect oil filter cap for any cracks or damage. If
oil filter cap is damaged it
must be replaced.
- Remove the engine oil filter cap (2) with the engine oil filter cap seal
ring (3) and the oil filter element
(1).
- Raise and support the vehicle. Refer to Lifting and Jacking the Vehicle
.
- Remove the oil pan drain plug and allow the oil to drain into the drain
pan.
Installation Procedure
- Clean the oil pan drain plug thread in the oil pan.
NOTE: Inspect oil drain plug seal ring for damage, replace
if damaged.
- Install a NEW seal ring, if necessary to the oil pan drain plug.
CAUTION: Refer to Component Fastener Tightening Caution .
- Install the oil pan drain plug and tighten to 14 (10 lb ft).
- Lower the vehicle.
.gif)
Fig. 190: Engine Oil Filter Cap, Cap Seal Ring And Oil Filter Element
- Ensure that the engine oil filter cap seal (3) is properly seated then
install the engine oil filter cap (2) and
element (1) hand tight.
.gif)
Fig. 191: Oil Filter Cap Seal Ring
CAUTION: Ensure oil filter cap is completely seated on oil filter
housing. If not
completely seated an oil leak may occur.
CAUTION: Over torquing the oil filter cap may cause damage to the oil
filter cap
resulting in an oil leak.
- Using a 24mm socket or closed end wrench tighten the engine oil filter
cap to 25 (18 lb ft).
CAUTION: Using engine oils of any viscosity other than those
viscosities
recommended could result in engine damage.
NOTE: Do not overfill the engine with engine oil.
NOTE: Anytime engine oil is added (top off or oil changes) ensure
all engine
surfaces are completely free of residual oil. If there is oil on any engine
surface clean as necessary.
- Fill engine with NEW oil using Dexos 5W-30 specification.
.gif)
Fig. 192: Proper Oil Filler Cap Seating
NOTE: Oil fill cap must be properly seated and tightened during
installation.
- Install oil fill cap.
- Start the engine and allow it to run until the oil pressure control
indicator goes off. Inspect for any oil
leaks around the drain plug, oil filter and oil fill cap.
.gif)
Fig. 193: Engine Oil Level Indicator
- Inspect the engine oil level. The oil level should be in the
cross-hatched section of the oil level indicator
as shown.
- Close hood.
- Reset the engine oil life system monitor.
OIL FILTER ASSEMBLY REPLACEMENT
Removal Procedure
- Remove the turbocharger. Refer to Turbocharger Replacement.
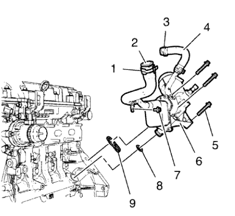
.gif)
Fig. 194: Locating Engine Oil Cooler Components
- Remove the oil cooler coolant outlet hose clamp (1).
- Remove the oil cooler coolant outlet hose (2) from engine coolant
thermostat housing.
- Remove the oil cooler coolant inlet hose clamp (3).
- Remove the oil cooler coolant inlet hose (4) from water outlet.
- Remove the oil cooler coolant outlet pipe bolt (7).
- Remove the 3 oil cooler bolts (5).
- Remove the engine oil cooler assembly (6) and the 2 oil cooler sealing
(8) and (9).
- For engine oil cooler disassembly. Refer to Engine Oil Cooler
Disassemble.
Installation Procedure
- For engine oil cooler assembly. Refer to Engine Oil Cooler Assemble.
.gif)
Fig. 195: Locating Engine Oil Cooler Components
NOTE: Lubricate the oil cooler seal (8) with clean engine oil.
- Install the engine oil cooler assembly (6) along with 2 NEW sealing (8)
and (9).
CAUTION: Refer to Fastener Caution .
- Install the 3 oil cooler bolts (5) and tighten to 10 (89 lb in).
- Install the oil cooler coolant outlet pipe bolt (7) and tighten to 10
(89 lb in).
- Install the oil cooler coolant outlet hose (2) to the engine coolant
thermostat housing.
- Install the oil cooler coolant outlet hose clamp (1).
- Install the oil cooler coolant inlet hose (4) to the water outlet.
- Install the oil cooler coolant inlet hose clamp (3).
- Install the turbocharger. Refer to Turbocharger Replacement.
READ NEXT:
Special Tools
EN-49942 Holding Wrench
For equivalent regional tools, refer to Special Tools.
Removal Procedure
Disconnect battery negative cable. Refer to Battery Negative Cable
Disconnection and
Install the assembly parts to the turbocharger as necessary. Refer to
Turbocharger Assemble.
Clean the sealing surfaces.
Fig. 203: Turbocharger Assembly And Gasket
Install a NEW turbocharger
SEE MORE:
WARNING: Apply the parking brake and block the drive wheels before
performing this procedure in order to prevent bodily injury.
PROTECTIVE GOGGLES AND GLOVE WARNING
WARNING: Always wear protective goggles and gloves when removing
exhaust parts
as falling rust and sharp edges from worn exhaust comp
A Bluetooth-enabled cell phone
must be paired to the Bluetooth
system and then connected to the
vehicle before it can be used. See
your cell phone manufacturer's user
guide for Bluetooth functions before
pairing the cell phone. If a Bluetooth
phone is not connected, calls will be
made using OnStar H