Chevrolet Trax: Drive belt removal
Special Tools
- EN-955 Locking Pins
- EN-48488 Holding Wrench
For equivalent regional tools, refer to Special Tools.
.gif)
Fig. 474: Locking Pin And Wrench
- Install EN-48488 wrench (1) to the drive belt tensioner.
NOTE: The drive belt tensioner must always be in a pre-tensioned
state.
- Move the drive belt tensioner clockwise until the drive belt tensioner
can be fixed with the EN-955-20
locking pin (2).
- Remove the drive belt.
AUTOMATIC TRANSMISSION FLEX PLATE REMOVAL
Special Tools
EN-652 Flywheel Holder
For equivalent regional tools, refer to Special Tools.
.gif)
Fig. 475: Automatic Transmission Flex Plate
- Install the EN-652 flywheel holder (1) in order to fix the automatic
transmission flex plate (2).
.gif)
Fig. 476: Automatic Transmission Flex Plate And Bolts
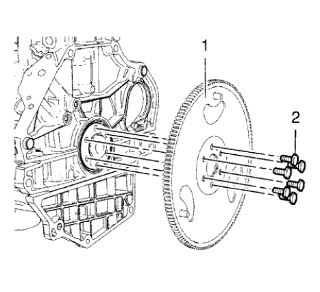
- Remove and DISCARD the 6 automatic transmission flex plate bolts (2).
- Remove the automatic transmission flex plate (1).
ENGINE BLOCK CLEANING AND INSPECTION
Special Tools
EN-8087 Cylinder Bore Gauge
For equivalent regional tool, refer to Special Tools.
Cleaning Procedure
- Remove any old thread sealant, gasket material or sealant.
- Clean all the following areas with solvent:
- Sealing surfaces
- Cooling passages
- Oil passages
- Clean all threaded and through holes with solvent.
WARNING: Wear safety glasses when using compressed air in order to
prevent
eye injury.
- Dry the engine block with compressed air.
Visual Inspection
- Inspect the crankshaft bearings journals for damage or spun bearings.
The crankshaft bearing journals are
not repairable, if the crankshaft bearing journals are damaged the engine
block assembly must be
replaced.
- Inspect all sealing and mating surfaces for damage, repair or replace
the engine block assembly if
necessary.
- Inspect all threaded and through holes for damage or excessive debris.
- Inspect all bolts for damage, if damaged replace with NEW bolts only.
- Inspect the cylinder walls for cracks or damage. The cylinder sleeves
are not serviced separately, if the
cylinders are damaged the cylinder block assembly must be replaced.
- Inspect the engine block for cracks. Do not repair any cracks. If cracks
are found, the cylinder block
assembly must be replaced.
Measuring Procedure
Engine Block Flatness Inspection
.gif)
Fig. 477: Inspecting Engine Block For Distortion Using Straight Edge
- Inspect the engine block as shown for distortion. Use a straightedge
(1).
.gif)
Fig. 478: Inspecting Engine Block For Deflection Using Straight Edge
- Inspect the engine block as shown for deflection. Use a straightedge
(1).
Cylinder bore and crankshaft bearing bore
NOTE: Old bolts can be used for the measuring procedure.
- Install the crankshaft bearing cap tie plate and tighten.
.gif)
Fig. 479: Measuring Bearing Bore Concentricity And Alignment Using Gauge Tool
- Inspect the crankshaft main bearing bores. Use the EN-8087 gauge (1) to
measure the bearing bore
concentricity and alignment. Refer to Engine Mechanical Specifications to
find the permitted values.
- Replace the engine block and crankshaft bearing cap tie plate if the
crankshaft bearing bores are out of
specification.
.gif)
Fig. 480: Inspecting Cylinder Bore
- Inspect the cylinder bores using the EN-8087 gauge (1). Inspect for the
following items:
- Wear
- Taper
- Runout
- Ridging
- Refer to Engine Mechanical Specifications to find the permitted values.
- If the cylinder bores are out of specification, replace the engine block.
- Remove the crankshaft bearing cap tie plate.
AUTOMATIC TRANSMISSION FLEX PLATE INSTALLATION
Special Tools
EN-652 Flywheel Holder
For equivalent regional tools, refer to Special Tools
- Clean the 6 screw bores. Rework if necessary.
.gif)
Fig. 481: Automatic Transmission Flex Plate And Bolts
- Install the automatic transmission flex plate (1).
- Install 6 NEW automatic transmission flex plate bolts (2).
.gif)
Fig. 482: Automatic Transmission Flex Plate
- Install EN-652 flywheel holder (1) in order to fix the automatic
transmission flex plate (2).
CAUTION: Refer to Fastener Caution .
CAUTION: Refer to Torque-to-Yield Fastener Caution .
- Tighten the 6 automatic transmission flex plate bolts in a cross
sequence to 35 N.m(26 lb ft).
- Tighten the 6 automatic transmission flex plate bolts in a cross
sequence to an additional 30º.
- Tighten the 6 automatic transmission flex plate bolts in a cross
sequence to an additional 15º.
READ NEXT:
Cylinder Block
The cylinder hollow frame structured in-line 4 cylinder. The block has 5
crankshaft bearings with the thrust
bearing located on the third bearing from the front of the engine.
Cranksha
An automobile engine is a combination of many of the following surfaces:
Machined
Honed
Polished
Lapped
The tolerances of these surfaces are measured in the ten-thousandths of an
inch. When you
SEE MORE:
Press to request account
transfer
eligibility information. The Advisor
can assist in canceling or removing
account information.
Selling/Transferring the
Vehicle
Call 1-888-4-ONSTAR immediately
to terminate your OnStar services if
the vehicle is disposed of, sold,
transferred, or if the lease ends.
System Operation
If equipped, the vehicle has a
Traction Control System (TCS) and
StabiliTrak, an electronic stability
control system. These systems help
limit wheel slip and assist the driver
in maintaining control, especially on
slippery road conditions.
TCS activates if it senses that any
of the