Chevrolet Trax: Diagnostic information and procedures
SPECIFICATIONS
FASTENER TIGHTENING SPECIFICATIONS
Fastener Tightening Specifications
.jpg)
BRAKE COMPONENT SPECIFICATIONS
Brake Component Specifications
.jpg)
BRAKE SYSTEM SPECIFICATIONS
Brake System Specifications
.jpg)
SCHEMATIC WIRING DIAGRAMS
HYDRAULIC BRAKE WIRING SCHEMATICS (ENCORE)
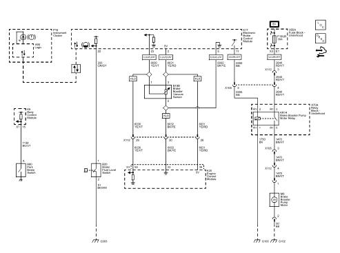
Hydraulic Brakes
.jpg)
Fig. 1: Hydraulic Brakes
HYDRAULIC BRAKE WIRING SCHEMATICS (TRAX)
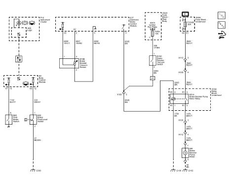
Hydraulic Brakes
.jpg)
Fig. 2: Hydraulic Brakes
DIAGNOSTIC INFORMATION AND PROCEDURES
DIAGNOSTIC CODE INDEX
.jpg)
READ NEXT:
Diagnostic Instructions
Perform the Diagnostic System Check - Vehicle prior to using this
diagnostic procedure.
Review Strategy Based Diagnosis for an overview of the diagnostic
approach.
Diag
Diagnostic Instructions
Perform the Diagnostic System Check - Vehicle prior to using this
diagnostic procedure.
Review Strategy Based Diagnosis for an overview of the diagnostic
approach.
Diag
Diagnostic Instructions
Perform the Diagnostic System Check - Vehicle prior to using this
diagnostic procedure.
Review Strategy Based Diagnosis for an overview of the diagnostic
approach.
Diag
SEE MORE:
SYMPTOMS - ENGINE MECHANICAL
Strategy Based Diagnostics
Perform a Diagnostic System Check - Vehicle .
All diagnosis on a vehicle should follow a logical process. Strategy based
diagnostics is a uniform approach for
repairing all systems. The diagnostic flow may always be used in order to
resolve a
Diagnostic Instructions
Perform the Diagnostic System Check - Vehicle prior to using this
diagnostic procedure.
Review Strategy Based Diagnosis for an overview of the diagnostic
approach.
Diagnostic Procedure Instructions provides an overview of each
diagnostic category
DTC Descriptors
DT