SEAT BELT SYSTEM DESCRIPTION AND OPERATION
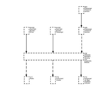
Seat Belt with P14 Block Diagram
.jpg)
Fig. 10: Seat Belt with P14 Block Diagram
.jpg)
Restraint System
NOTE: If the vehicle has been in a collision, refer to Repairs and Inspections Required After a Collision
The vehicle has front and rear seat belts that are the primary means of occupant restraint. Seat belts help to keep the occupants inside the passenger compartment and to gradually reduce the impact forces during the following events:
All seat belt retractors have emergency locks. The retractors remain unlocked during normal operation and under normal driving conditions. The retractors remain unlocked during normal conditions in order to allow free movement of the upper body of each occupant. A pendulum locks the seat belt webbing into position. The pendulum causes a locking bar to engage a cog on the spool of the retractor mechanism when the following conditions occur:
The seat belts have an automatic locking (cinch) feature. The cinch feature is activated when the seat belt webbing is completely extended from the retractor. The cinch feature prevents the webbing from extending beyond the position from which it is allowed to retract. Use of the cinch feature is recommended for securing a child seat. The cinch feature may be cancelled by allowing the webbing to wind back completely into the retractor. After the cinch feature is cancelled, the webbing is unlocked. After the cinch feature is cancelled, the webbing will extend from the retractor. This vehicle is also equipped with a supplemental inflatable restraint (SIR) system. Refer to Supplemental Inflatable Restraint System Description and Operation
Front Seat Belt System
The front seat belt system includes a driver and passenger seat belt pretensioner retractor. Both front seat belt pretensioners includes a seat belt switch in the seat buckle which controls a reminder lamp and a tone alarm.
NOTE: The front passenger seat is equipped with a passenger presence detection sensor, which detects an occupant. If the passenger presence detection sensor detects an empty front passenger seat, then the passenger fasten safety belt indicator will be disabled.
When the driver seat belt is buckled and the ignition switch is turned ON, the following events will occur:
When the passenger seat belt is buckled with an occupant sitting in the passenger front seat, then the ignition switch is turned ON, the following events will occur:
When the driver seat belt is not buckled and the ignition switch is in the ON position, the following events will occur:
When the passenger seat belt is not buckled with an occupant sitting in the passenger front seat, then the ignition switch is turned ON, the following events will occur:
Rear Seat Belt System
The Rear Seat Belt System includes the following components:
Child Seat Restraint System
WARNING: A child in a rear-facing child restraint can be seriously injured if the rightfront passengers air bag inflates. This is because the back of a rearfacing child restraint would be very close to the inflating air bag. NEVER use a rear-facing child restraint in this vehicle. If a forward-facing child restraint is suitable for your child, ALWAYS move the front passenger seat as far back as it will go and then install the child restraint. Be sure the child restraint position does not conflict with any additional requirements provided by the manufacturer. For more information, refer to the vehicle owners manual and the instruction that came with the child restraint.
A child in a rear-facing child restraint can be seriously injured if the right-front passengers air bag inflates. This is because the back of a rear-facing child restraint would be very close to the inflating air bag. NEVER use a rear-facing child restraint in this vehicle. If a forward-facing child restraint is suitable for your child, ALWAYS move the front passenger seat as far back as it will go and then install the child restraint. Be sure the child restraint position does not conflict with any additional requirements provided by the manufacturer. For more information, refer to the vehicle owners manual and the instruction that came with the child restraint.
The child seat may only be used in a forward facing seating location. The child seat should be installed and secured according to the manufacturer's directions. If the child seat has a top strap, the seat will need to be anchored. Passengers should not be allowed to sit at locations where the seat belts are being used to secure the child seat.
All vehicles are equipped with a dual-mode type retractor with emergency and automatic locking features. The automatic locking feature is for restraint of a child seat. The child seat can be secured by pulling the seat belt all the way out to lock it. Then tighten the seat belt around the child seat.
If a child seat is to be used in the second seat position, a special dealer-installed anchor must be used in order to anchor the child seat top strap. This only applies to the seats designed with the top strap provision and for the vehicles sold in Canada. In order to ensure the correct top strap angle, the child seat is only to be used at the seating position for which the top strap anchor is installed.
Fasten Safety Belt Indicators
There are two fasten safety belt indicators for this vehicle. The driver fasten safety belt reminder is displayed in the instrument cluster, and the passenger fasten safety belt reminder is displayed in the passenger air bag disable indicator. The fasten safety belt indicator may only be ON during RUN. The fasten safety belt indicator illuminates under the following conditions:
Schematic wiring diagrams
Brake pedal position sensor calibration
Transmission mount replacement - left side