Chevrolet Trax: Seat belt system operational and functional checks
SPECIFICATIONS
FASTENER TIGHTENING SPECIFICATIONS
Fastener Tightening Specifications

SCHEMATIC WIRING DIAGRAMS
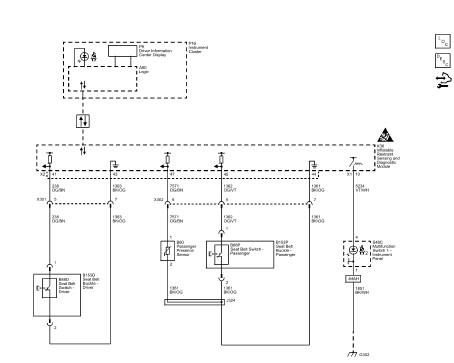
SEAT BELT WIRING SCHEMATICS (ENCORE)
Switches and Indicator
.jpg)
Fig. 1: Switches and Indicator
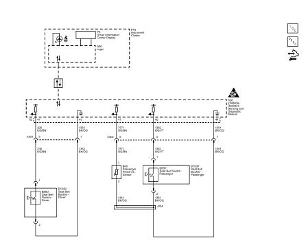
SEAT BELT WIRING SCHEMATICS (TRAX)
Switches, Sensor, and Indicator
.jpg)
Fig. 2: Switches, Sensor, and Indicator
DIAGNOSTIC INFORMATION AND PROCEDURES
SEAT BELT SYSTEM OPERATIONAL AND FUNCTIONAL CHECKS
NOTE: If the vehicle has been in a collision, refer to Repairs and
Inspections Required
After a Collision for additional information.
Perform the following inspection from the driver seat:
- Turn the ignition switch to the ON position. Verify proper operation of
the seat belt reminder lamp with
the belt buckled and with the belt unbuckled.
- Inspect the shoulder belt guide in order to ensure that the following
conditions are met:
- The shoulder belt guide swivels freely.
- The seat belt webbing is seated flat in the guide slot.
- The seat belt webbing does not bind.
- Verify that the seat belt buckle faces inboard and is accessible.
- Verify that the seat belt retractor units are securely attached.
- Verify that the seat belt anchor bolts are secure.
- Fully extend the seat belt webbing. Verify that the seat belt webbing
does not have any twists or tears.
- Allow the seat belt webbing to retract. Verify that the seat belt
webbing returns freely and completely
back into the retractor. If the seat belt webbing will not retract, refer to
Seat Belt Does Not Retract.
- Snap the seat belt latch plate into the buckle.
- Sharply tug on the seat belt latch plate and the buckle. Verify that the
seat belt latch plate and the buckle
remain locked when tugged.
- Push the button on the buckle:
- Verify that the seat belt latch plate releases easily from the buckle.
- Verify that the button returns to its original position.
Perform the following inspection procedure from the passenger seat.
- Verify the automatic locking retractor (ALR) feature operates properly
by performing the following
checks:
- Pull the seat belt all the way out of the retractor until it stops.
- Slowly allow the belt to retract partially, while listening for a
ratcheting sound.
- Sharply tug on the belt ensuring that the retractor lock sets and does
not allow the belt to be pulled
from the retractor.
- After performing steps 1.1 through 1.3 ensure the belt fully retracts.
- Repeat the inspection procedure steps 2 through 10 from the passengers
seat.
Perform the following steps in order to inspect the left and right rear seat
belts:
- Inspect the shoulder belt guide in order to ensure that the following
conditions are met:
- The seat belt webbing is seated flat in the guide slot.
- The seat belt webbing does not bind.
- Verify that the seat belt buckle is accessible.
- Verify that the seat belt retractor units are securely attached.
- Verify that the seat belt anchor bolts are secure.
- Fully extend the seat belt webbing. Verify that the seat belt webbing
does not have any twists or tears.
- Allow the seat belt webbing to retract. Verify that the seat belt
webbing returns freely and completely
back into the retractor.
- Snap the seat belt latch plate into the buckle.
- Sharply tug on the seat belt latch plate and the buckle. Verify that the
seat belt latch plate and the buckle
remain locked when tugged.
- Push the button on the buckle:
- Verify that the seat belt latch plate releases easily from the buckle.
- Verify that the button returns to its original position.
Emergency Locking Retractors
WARNING: Perform this test in an area clear of other vehicles or
obstructions. Do not
conduct this test on the open road. A large, empty parking lot is suitable.
Failure to observe this precaution may result in damage to the vehicle
and possible personal injury.
- Fasten the seat belts, an assistant is needed when the retractor under
test is not part of the driver seat belt.
- Accelerate the vehicle slowly to 16 km/h (10 mph) and apply the brakes
firmly.
- Verify that the seat belt locks when braking firmly.
NOTE: When performing this check, note the position that the
retractors are
mounted. Some retractors are not mounted at a zero degree inclination.
- If the belt does not lock, proceed with the following steps:
- Remove the seat belt retractor assembly.
- Tilt the seat belt retractor slowly.
.gif)
Fig. 3: Checking Seat Belt Retractor Inclination
- Ensure that the seat belt webbing can be pulled from the retractor at an
inclination of 15 degrees
forward or less, from the retractors mounted position.
- Ensure the retractor cannot be pulled from the retractor at an
inclination of 45 degrees forward or
more.
- If a seat belt retractor does not operate as described, replace the
retractor assembly.
DIAGNOSTIC CODE INDEX
DIAGNOSTIC CODE INDEX
.jpg)
READ NEXT:
Diagnostic Instructions
Perform the Diagnostic System Check - Vehicle prior to using this
diagnostic procedure.
Review Strategy Based Diagnosis for an overview of the diagnostic
approach.
Diag
Diagnostic Instructions
Perform the Diagnostic System Check - Vehicle prior to using this
diagnostic procedure
Review Strategy Based Diagnosis for an overview of the diagnostic
approach.
Diagn
NOTE: Review the seat belt system description and operation in
order to familiarize
yourself with the system and how it functions. Refer to Seat Belt System
Description and Operation.
Visual/Physical
SEE MORE:
If equipped, the DCS allows the
vehicle to travel at a low speed
without applying the brake.
The vehicle will automatically
decelerate to a low speed and
remain there when DCS is
turned on.
Use only when descending steep
grades while driving off-road. Do not
use when driving on normal road
surfaces
SCHEMATIC WIRING DIAGRAMS
HVAC WIRING SCHEMATICS (ENCORE)
Power, Ground, and Blower Motor
Fig. 1: Power, Ground, and Blower Motor
Compressor Controls
Fig. 2: Compressor Controls
Duct and Evaporator Temperature Sensors
Fig. 3: Duct and Evaporator Temperature Sensors
Mode and Temperature Control