ENGINE CONTROLS WIRING SCHEMATICS (ENCORE)
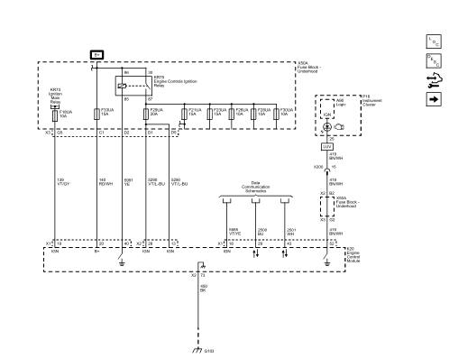
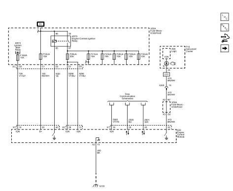
Module Power, Ground, Serial Data, and MIL
.jpg)
Fig. 1: Module Power, Ground, Serial Data, and MIL
5V1, 5V2, and Low Reference Bus (1 of 2)
.jpg)
Fig. 2: 5V1, 5V2, and Low Reference Bus (1 of 2)
5V3, 5V4, and Low Reference Bus (2 of 2)
.jpg)
Fig. 3: 5V3, 5V4, and Low Reference Bus (2 of 2)
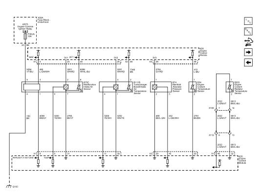
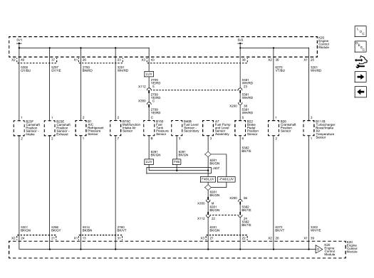
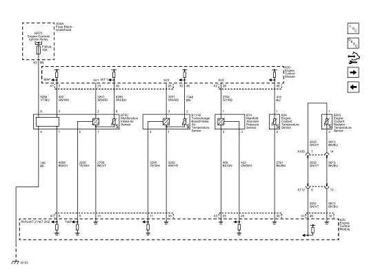
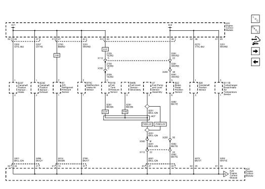
Engine Data Sensors - Pressure, and Temperature
.jpg)
Fig. 4: Engine Data Sensors - Pressure, and Temperature
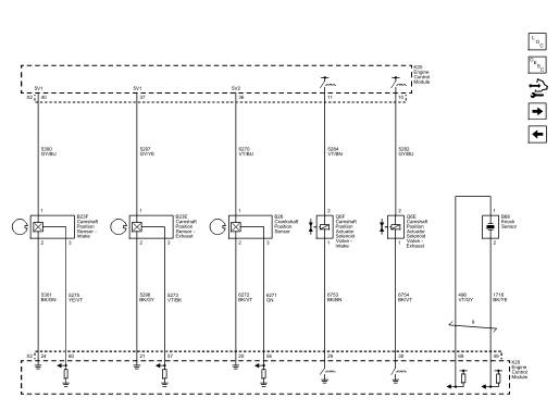
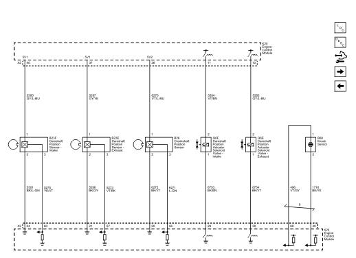
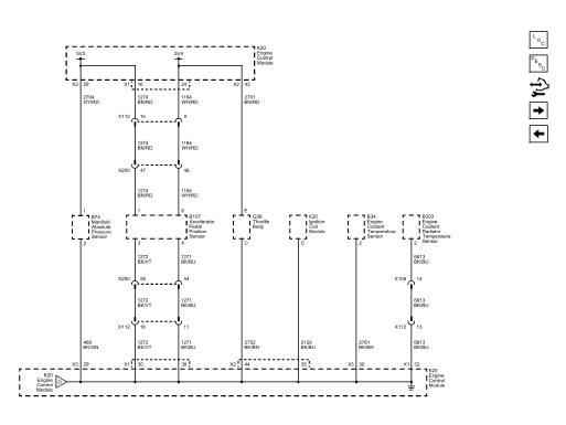
Camshaft, Crankshaft, and Knock Sensors, Camshaft Actuators
.jpg)
Fig. 5: Camshaft, Crankshaft, and Knock Sensors, Camshaft Actuators
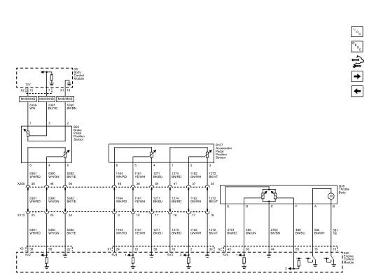
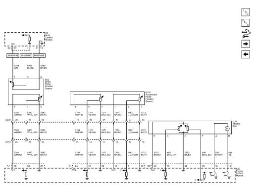
Engine Data Sensors - Throttle and Brake Sensor Controls
.jpg)
Fig. 6: Engine Data Sensors - Throttle and Brake Sensor Controls
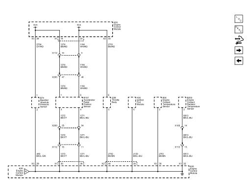
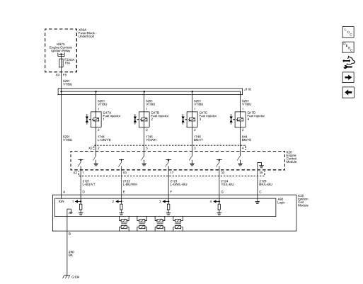
Fuel Controls - Fuel Injectors and Ignition Controls
.jpg)
Fig. 7: Fuel Controls - Fuel Injectors and Ignition Controls
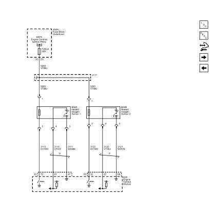
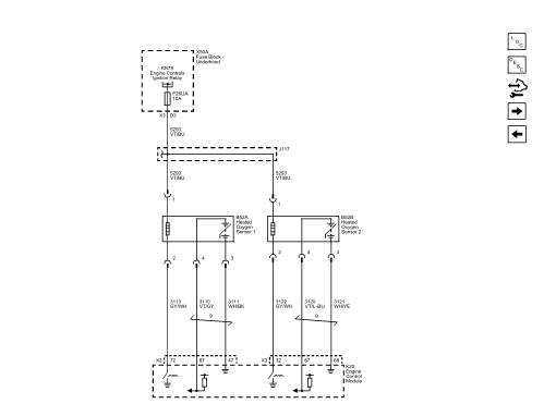
Engine Data Sensors - Oxygen Sensors
.jpg)
Fig. 8: Engine Data Sensors - Oxygen Sensors
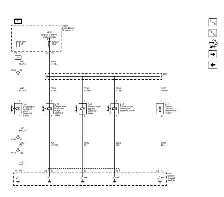
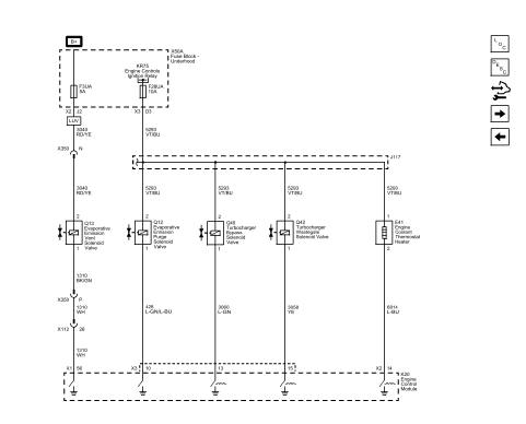
Fuel Controls - Evaporative Emission and Device Controls
.jpg)
Fig. 9: Fuel Controls - Evaporative Emission and Device Controls
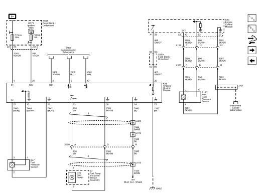
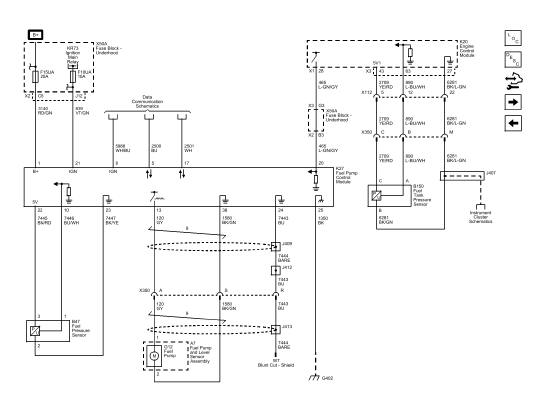
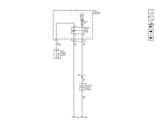
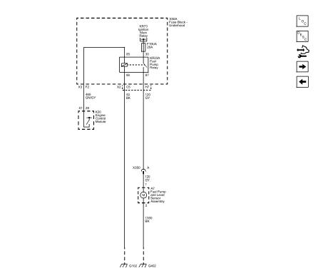
Fuel Controls - Fuel Pump and Fuel Pump Controls (LUV)
.jpg)
Fig. 10: Fuel Controls - Fuel Pump and Fuel Pump Controls (LUV)
Fuel Controls - Fuel Pump (LUJ)
Fig. 11: Fuel Controls - Fuel Pump (LUJ)
Controlled/Monitored Subsystem References
.jpg)
Fig. 12: Controlled/Monitored Subsystem References
ENGINE CONTROLS WIRING SCHEMATICS (TRAX)
Module Power, Ground, Serial Data, and MIL
.jpg)
Fig. 13: Module Power, Ground, Serial Data, and MIL
5V1, 5V2, and Low Reference Bus (1 of 2)
.jpg)
Fig. 14: 5V1, 5V2, and Low Reference Bus (1 of 2)
5V3, 5V4, and Low Reference Bus (2 of 2)
.jpg)
Fig. 15: 5V3, 5V4, and Low Reference Bus (2 of 2)
Engine Data Sensors - Pressure, and Temperature
.jpg)
Fig. 16: Engine Data Sensors - Pressure, and Temperature
Camshaft, Crankshaft, and Knock Sensors, Camshaft Actuators
.jpg)
Fig. 17: Camshaft, Crankshaft, and Knock Sensors, Camshaft Actuators
Engine Data Sensors - Throttle and Brake Sensor Controls
.jpg)
Fig. 18: Engine Data Sensors - Throttle and Brake Sensor Controls
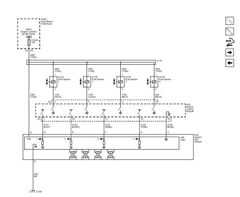
Fuel Controls - Fuel Injectors and Ignition Controls
.jpg)
Fig. 19: Fuel Controls - Fuel Injectors and Ignition Controls
Engine Data Sensors - Oxygen Sensors
.jpg)
Fig. 20: Engine Data Sensors - Oxygen Sensors
Fuel Controls - Evaporative Emission and Device Controls
.jpg)
Fig. 21: Fuel Controls - Evaporative Emission and Device Controls
Fuel Controls - Fuel Pump and Fuel Pump Controls (FHA)
.jpg)
Fig. 22: Fuel Controls - Fuel Pump and Fuel Pump Controls (FHA)
Fuel Controls - Fuel Pump (-FHA)
.jpg)
Fig. 23: Fuel Controls - Fuel Pump (-FHA)
Controlled/Monitored Subsystem References
.jpg)
Fig. 24: Controlled/Monitored Subsystem References
SPECIAL TOOLS AND EQUIPMENT
SPECIAL TOOLS (DIAGNOSTIC TOOLS)
.jpg)
.jpg)
.jpg)
.jpg)
.jpg)
.jpg)

.jpg)
.jpg)

.jpg)

.jpg)
.jpg)
.jpg)
.jpg)
.jpg)
.jpg)
.jpg)
.jpg)
.jpg)
.jpg)
.jpg)
.jpg)
.jpg)
.jpg)
.jpg)
.jpg)
.jpg)
.jpg)
.jpg)
.jpg)
.jpg)
.jpg)
.jpg)
.jpg)
.jpg)
.jpg)
.jpg)
.jpg)
.jpg)
.jpg)






.jpg)
.jpg)

SPECIFICATIONS
Temperature Versus Resistance
.jpg)
Temperature Versus Resistance - Intake Air Temperature Sensor (Bosch Sensor)
.jpg)
.jpg)
Temperature Versus Resistance - Intake Air Temperature Sensor (Delco Sensor)
.jpg)
Altitude Versus Barometric Pressure
.jpg)
.jpg)
Ignition System Specifications
.jpg)
Fastener Tightening Specifications
.jpg)
.jpg)
DIAGNOSTIC CODE INDEX
.jpg)
.jpg)
.jpg)






Schematic wiring diagrams
DTC B0015, B001A, B001B, OR B0022: Seat belt retractor pretensioner
deployment loop
Fuel injector diagnosis